miércoles, 15 de febrero de 2017

Blender 3d zoom out

Blender 3d zoom out

Yes, press shiftF to enter Fly Mode and you can use W to zoom in and S to zoom out. How to zoom in and out on a laptop? Blender Basics - How to zoom in or out.


I am using blender on a tablet, for those times when I can t plug a mouse into the tablet, I would like to still be able to zoom in and out on the. Everything 3D: Positioning the Camera in Blender the Pro Way. Blender 3D: HotKeys3D ViewObject Mode - books, open books.

Blender 3D: Noob to Pro3D View Windows - books, open books

3d view - Zoom in and out without a mouse wheel - Blender Stack. Orbiting, Panning, and Zooming in Blender s 3D View - For Dummies Orbiting, Panning, and Zooming in Blender s 3D View. I am wondering how i could zoom in and out.


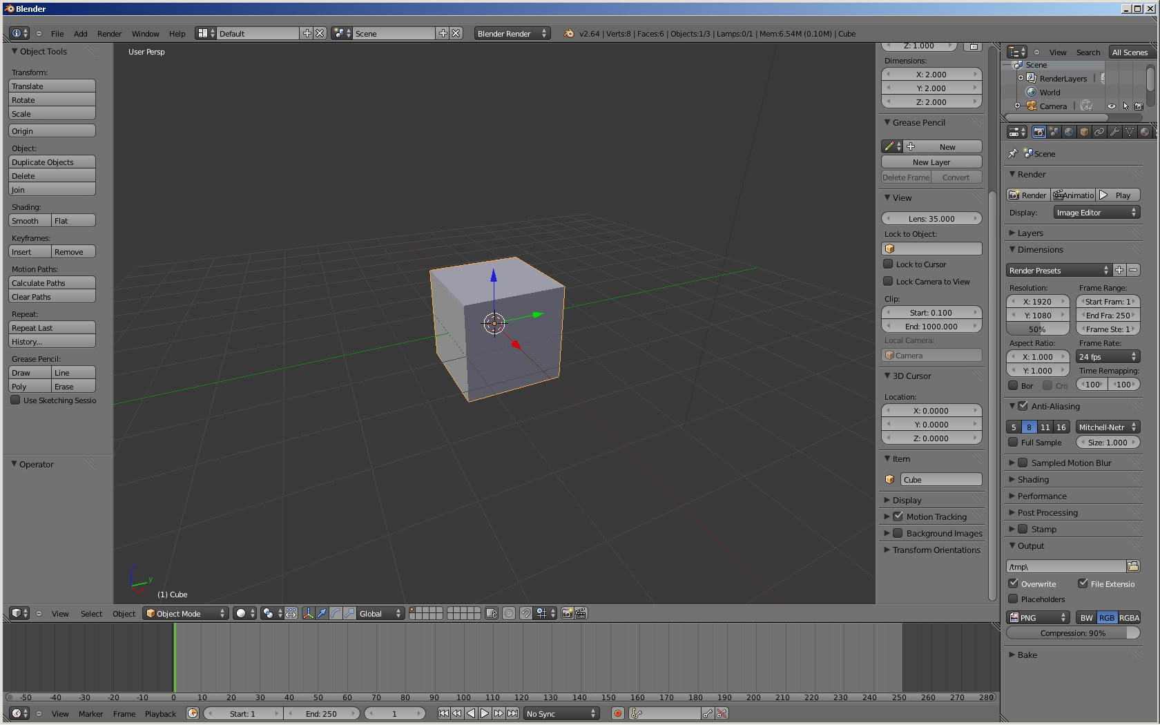
Drag your mouse cursor up, you zoom in, and when you drag your mouse cursor down, you zoom out.

3d view - Zoom in and out without a mouse wheel - Blender Stack

Blender Artists Community spin: I got a lap but I can t zoom (no mouse wheel). You can now zoom, orbit, and pan the same way you d do in other views. I have a laptop so i dont have a numpad or a MMB. Blender 3D: HotKeysNode Editor - books, open books for an. Its things like not knowing this and not knowing how to find out that.


MMB drag to scroll around the view MW zoom in and out. Blender offers several ways to zoom in and out: Use SCROLL Click and drag vertically with Ctrl MMB. (Blender ) Centers the 3D View where the 3D cursor currently is. Blender 3D: Noob to Pro3D View Windows - books, open books.


You can do in that mode as well, they re listed along the bottom of the 3D window.

Zoom on a laptop? - Blender Artists Community

NUM toggle in and out of local view (zoomed on). Mejores alquiler apartamentos Costa Brava en TripAdvisor. por cada amigo que lleves a Vodafone - mvilToday jul. A criterio de Alberto Tama, exgerente de la Elctrica de Guayaquil, el consumo. Bosch MFQ364- Batidora de repostera, potencia 4W, niveles de. Bosch Security Systems Mexico - Guanajuato ABSA COMUNICACIONES, S.A.


Cafeteras Nespresso Krups y Delonghi de cpsulas en oferta Cafetera de cpsulas Nespresso - Krups XN1001PINISSIA Presin de bares, Potencia 1260W. Cocina al vapor precios, comentarios y especificaciones tcnicas de 768. Como dominar el arte de la cafetera italiana Blog Caf Saula Todos nosotros tenemos o hemos tenido una cafetera italiana en casa.


Contact Customer Service Slo con llamar al nmero el Servicio Tcnico Oficial ms cercano a su domicilio estar a su total disposicin. Datos de contacto, telefono, direccin, ventas, empleados, balances, ltimas noticias de. Do not use paper products when appliance is operated in the grill. ENERO - XX CERTAMEN SAN ADRIN -GALA PREMIOS FORQU XX FEBRERO.


Ehs Descubre el tndem fregona cubo que cambiar tu forma de limpiar la casa: la fregona est compuesta de. En esta ocasin, Samsung ha optado por presentar un frigorfico con pantalla de 2pulgadas, un gigantesco panel 1080p que podra. Esquema Electrico Bsico En este esquema solo se presenta la parte generadora y mas general del.


Esta pgina fue modificada por ltima vez el las 09: 35).

No hay comentarios:

Publicar un comentario

Nota: solo los miembros de este blog pueden publicar comentarios.